跳转到主要内容
搜索表单
首页
本所概括
本所简介
领导关怀
科研资质
现任领导
组织机构
科研部门
热作所(东盟)亚热带植物园
广西咖啡研究中心
水果研究中心
经济作物研究中心
坚果研究中心
芒果研究中心
农业农村部亚热带果品蔬菜质量检验测试中心
亚热带果蔬安全控制重点实验室
亚热带农产品加工工程技术中心
广西农垦甘蔗研究所
广西木薯研究所
行政部门
科研基地管理办公室
人力资源管理办公室
财务结算中心
纪检监察与审计科
后勤服务中心
安全保卫科
科技成果转化管理办公室
情报资料室
离退服务中心
所办公室
党委办公室
科研管理办公室
科技成果
亚热带作物品种选育
亚热带植物资源
专利信息
获奖成果
交流
组织党建
开展树立和践行正确政绩观学习教育
深入贯彻落实中央八项规定精神
党纪学习教育
两学一做
学习十九大
社会主义核心价值观
不忘初心 牢记使命
党支部标准化规范化建设
学党史 悟思想 办实事 开新局
党旗领航 科技引领
清廉热作
学习贯彻习近平新时代中国特色社会主义思想主题教育
工会建设
女职工委员会
工会委员会
经费审查委员会
人才团队
专家库
团队建设
科技平台
国家级平台
省部级平台
种质圃或基地
期刊
联系我们
首页
>
首页
>
通知公告
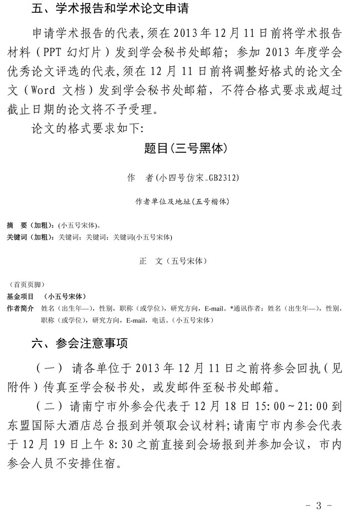
广西热带作物学会关于召开2013年学术年会的通知
首页
最新关注
桂热时事
陈刚在全区农村工作会议上强调 推进乡村全...
中共中央 国务院关于锚定农业农村现代化 ...
践行正确政绩观 科技兴农勇担当——广西热...
桂林电子科技大学等单位到广西热作所开展咖...
广西热作所联合相关单位赴梧州分院开展结对...
热点关注
广西热作所科技人员赴华中农业大学食品科学技术学院开展合作交流
[2026-03-12]
广西热作所科技人员赴柬埔寨开展芒果种植管理及加工技术培训
[2026-03-12]
广西热作所剑麻专家赴缅甸娃达农业国际有限公司访问交流
[2026-03-12]